広報誌「協会だより」
協会だより
2025年10月 No.46
- P2・3
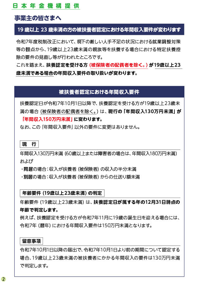
- 事業主の皆さまへ 19歳以上23歳未満の方の被扶養者認定における年間収入要件が変わります
- P4・5
- 健診は“受けっぱなし”にしないで!あなたの家族は受けていますか?
- P6・7
- ふるさと健康ウォークin丸亀
- P8
- 新春ボウリング大会のご案内
- P9
- 優待事業のお知らせ
- P10
- 「ライフステージにおける社会保険・労働保険2025年度版」のWEB動画の公開について 業務災害補償制度(経営ダブルアシスト)について
日本年金機構提供 協会けんぽ香川支部提供















